¿Qué es una Secuencia Didáctica Ágil?
Una secuencia didáctica ágil es una propuesta educativa que organiza actividades de enseñanza y aprendizaje en ciclos breves denominados sprints (ciclos cortos e iterativos). Cada sprint está estructurado en tres fases claramente diferenciadas: inicio, desarrollo y cierre, y tiene como finalidad alcanzar objetivos específicos de aprendizaje.
Este enfoque metodológico promueve una construcción progresiva y significativa del conocimiento, potenciando competencias específicas en los estudiantes mediante el trabajo colaborativo.
Las metodologías ágiles proponen eventos concretos para guiar el trabajo durante cada sprint. Estos eventos permiten organizar y dar seguimiento constante al proceso, asegurando la adaptación continua a las necesidades de aprendizaje y facilitando un progreso efectivo hacia las metas propuestas.
Diferencias entre una Secuencia didáctica estándar y una Secuencia didáctica ágil

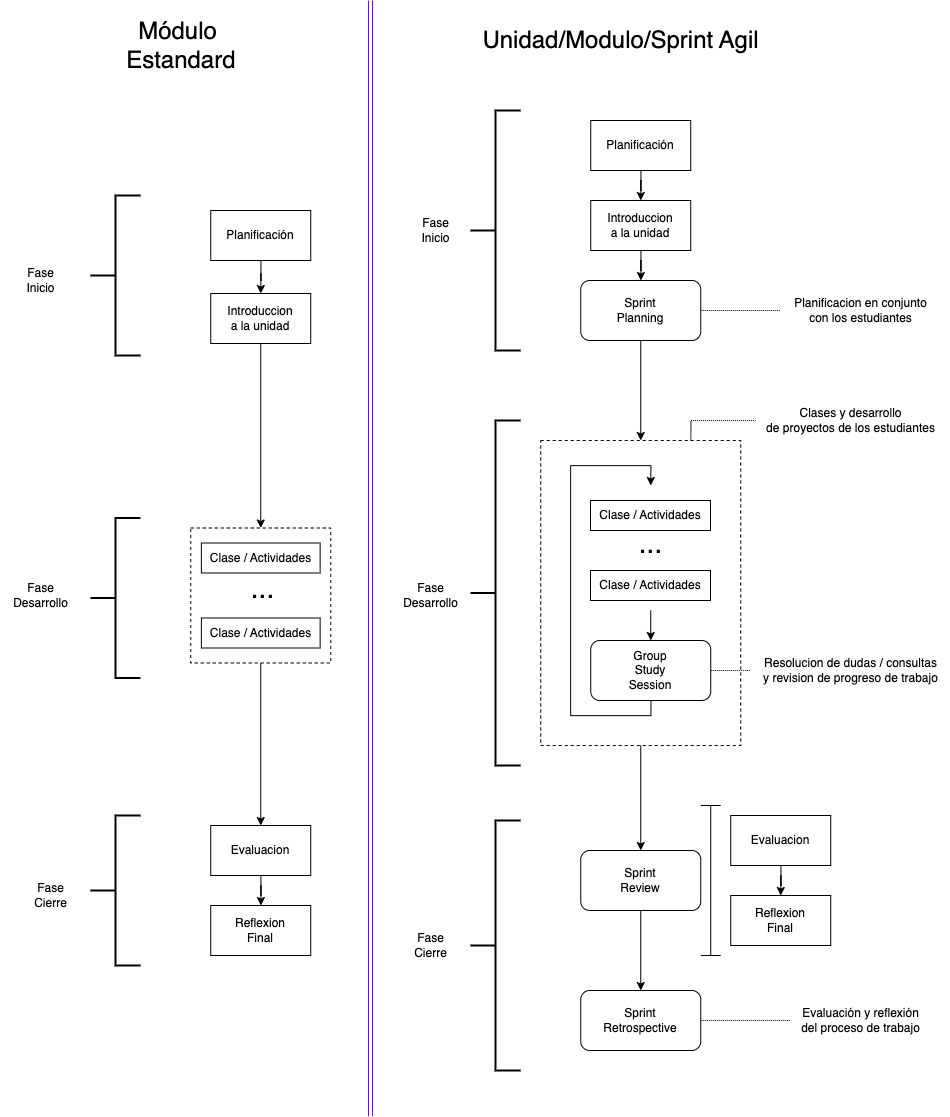
El esquema presentado permite comparar visualmente dos formas distintas de estructurar el proceso didáctico en educación técnica profesional. Este esquema busca clarificar de forma visual y práctica las diferencias esenciales entre ambos enfoques metodológicos, destacando claramente los beneficios del modelo ágil propuesto para potenciar la calidad educativa en contextos técnicos profesionales.
Secuencia Didáctica Estándar:
Se organiza en tres fases claramente definidas: inicio, desarrollo y cierre. Esta estructura presenta un enfoque lineal y habitual, que incluye etapas como planificación docente, introducción de la unidad, clases o actividades predefinidas, evaluación y una reflexión final. En este modelo, generalmente no se prioriza una organización específica orientada al seguimiento detallado y a la gestión interna del trabajo grupal, lo que puede llevar a ciertas dificultades en la logística colaborativa cuando los estudiantes reciben las consignas y desarrollan las actividades en grupos.
Secuencia Didáctica Ágil:
Mantiene las tres fases (inicio, desarrollo y cierre), pero incorpora principios ágiles mediante eventos específicos derivados del marco metodológico de EduScrum. Se destaca particularmente el Sprint Planning, como instancia clave de planificación colaborativa entre docentes y estudiantes; las Group Study Sessions, orientadas a la revisión constante del progreso grupal y la resolución oportuna de dudas; y eventos específicos como la Sprint Review (evento de evaluación del contenido/producto final elaborado por los estudiantes durante el sprint) y la Sprint Retrospective (evento específico para la evaluación del proceso de trabajo colaborativo en equipos). Este enfoque ágil promueve un rol activo del estudiante, una gestión más estructurada y efectiva del trabajo en equipos, mayor interacción, reflexión constante y un aprendizaje adaptativo, incremental y centrado en el estudiante.
Organización de los Sprints

Una vez que hemos identificado las diferencias clave entre una secuencia didáctica estándar y una ágil, profundizaremos en la comprensión del enfoque ágil analizando cómo se organiza en ciclos iterativos llamados sprints.
Este esquema muestra visualmente cómo estos sprints, que pueden representar claramente una unidad didáctica o un eje específico de contenidos, se suceden de manera cíclica y continua, destacando la importancia de la planificación colaborativa, el desarrollo constante de actividades, y la evaluación y reflexión sistematizada al final de cada ciclo, generando un proceso adaptativo y de mejora para el escenario del aprendizaje.